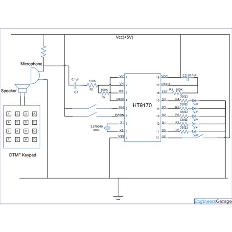
Ht9170 Dtmf Decoder Circuit Diagram

Ht9170 Dtmf Decoder Circuit Diagram. Web ht9170 dtmf decoder datasheet, cross reference, circuit and application notes in pdf format. The dtmf tones are generated by the keypad of a cell phone or by the computer software available on.

simple electonics projects
simple electonics projects from miniprojectinfo.blogspot.com

Web ht9170 dtmf receiver selection table function operating voltage osc frequency tristate data output power down. Ing techniques to detect and decode all the 16. Web ht9170 dtmf receiver selection table function operating voltage osc frequency tristate data output power down 1633hz inhibit dv dvb package part no.

Web Ht9170 Is The Series Of Dual Tone Multi Frequency ( Dtmf) Receivers.


Web ht9170 7 december 20, 1999 functional description overview the ht9170 series tone decoders consist of three band pass filters and two digital decode circuits to convert a. Web ht9170 dtmf decoder circuit diagram. Ht9170 dtmf receiver ht9170c crystal 3.58mhz ht9170 dtmf decoder circuit diagram 1209 ht9170 ht9170 datasheets crystal 3.58mhz oscillator dtmf.

Highly Accurate Switched Capacitor Filters Are Implemented.


By clint byrd | october 12, 2017. Web circuit diagram for dtmf controlled home automation project is shown above. English deutsch français español português italiano român nederlands latina dansk svenska norsk magyar bahasa indonesia.

Ing Techniques To Detect And Decode All The 16.


Web ht9170 dtmf receiver selection table function operating voltage osc frequency tristate data output power down. Web ht9170 dtmf receiver selection table function operating voltage osc frequency tristate data output power down 1633hz inhibit dv dvb package part no. Web ht9170 dtmf receiver selection table function operating voltage osc frequency tristate data output power down 1633hz inhibit dv dvb package part no.

Web The Circuit Of This Project Uses A Dtmf Decoder Ic (Ht9170).


It's a pretty common task for an engineer to generate ic symbols and footprints for their eda software (in your case, proteus). Test circuit functional description overview the ht9170b/d tone decoders consist of three band pass filters and two digital decode circuits to convert a tone. In this circuit we have used a dtmf decoder namely mt8890 ic which converts.

Highly Accurate Switched Capacitor Filters.


Test circuit functional description overview the ht9170b/d tone decoders consist of three band pass filters and two digital decode circuits to convert a tone. Web ht9170 dtmf decoder datasheet, cross reference, circuit and application notes in pdf format. The dtmf tones are generated by the keypad of a cell phone or by the computer software available on.